028-87409729
: 9:00-18:00
17348136089
: 7*24h
在追求更高频率、更低损耗的芯片互联方案时,传统有机基板和硅基板在高频下的信号损耗,已成为芯片提升性能的技术瓶颈。在此背景下,具备优异高频绝缘特性的玻璃材料,以其潜在的低损耗优势,进入了工程师的视野。
然而,一个关键的技术难题随之浮现:如何在坚硬且易碎的玻璃基板上,实现高密度、无损伤的微孔加工?TGV(玻璃通孔)激光打孔技术的出现,成为了破解这一难题的关键。

TGV激光钻孔技术是什么?
芯片封装是芯片生产制造过程中的关键步骤,它为芯片提供了一个集保护、互联、散热和标准化的关键系统。随着电子产品向更小、更快、更强发展,芯片封装技术也在飞速演进。传统的芯片封装主要扮演“保护壳”和“接口转换”的角色,功能相对单一。

芯片封装分类(图片来源于网络)
而先进封装则可以将不同工艺、不同功能的芯片(如CPU、内存、传感器)集成在一个封装内,实现更高密度的互联和更短的芯片间链接,提升信号传输速度并降低功耗,提升系统性能。今天我们要讨论的 TGV(激光通孔)技术就属于先进封装的范畴。
先进封装:2.5D,3D(TGV芯片钻孔属于2.5D)(图片来源于网络)
TGV激光穿孔技术的核心原理是利用超短脉冲激光在玻璃基板上加工出微米级通孔。该技术通过激光对玻璃材料进行选择性烧蚀或改性,形成垂直贯穿的微孔道,随后通过金属化工艺在孔内填充导电材料(如铜),从而在透明绝缘的玻璃基板中构建起三维电气互联通路。

TGV激光钻孔技术(图片来源于网络)
这种技术充分发挥了玻璃材料高频性能优异、热膨胀系数可调的优势,无需额外沉积绝缘层,为芯片提供了高密度、低延迟的垂直互连解决方案,是实现2.5D/3D先进封装的关键使能技术之一。

3D封装中的微凸点(图片来源于网络)
TGV激光钻孔技术工艺分类
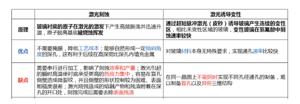
目前,TGV激光钻孔技术中主要有两种主流的工艺路径:激光烧蚀与激光诱导刻蚀。激光烧蚀 (热加工)的工作原理是使用高能量密度的激光束在瞬间将玻璃局部加热至数千摄氏度,材料迅速熔化并气化蒸发。

激光烧蚀和激光诱导刻蚀原理图(图片来源于网络)
同时,产生的蒸汽压会将部分熔融态玻璃液吹离孔壁。然而,这个过程不可避免地会向周围的材料传导热量,导致热影响区的产生,从而引发微裂纹和残余应力。
而激光诱导刻蚀(冷处理)的过程则可以精妙地类比为“定向腐蚀”。首先,超快飞秒激光的能量以“非热”的方式被玻璃材料吸收,通过非线性效应在激光焦点体积内精确地破坏玻璃的化学键,形成一条充满微裂纹的“改性通道”。

激光诱导刻蚀(图片来源于网络)
这个阶段对材料本身几乎没有热损伤。随后,在化学蚀刻步骤中,蚀刻液会优先沿着这条预设的、化学反应活性更高的“伤痕”路径快速推进,将改性材料溶解并带走,最终“剥离”出预设形状的通孔。

两种工艺的优缺点(图片来源于网络)
如果追求生产效率和成本控制,且对部分热损伤可以接受,那么激光烧蚀无疑是一个务实的选择。但是如果追求极致的孔壁质量、无应力结构和更高的深宽比,应用于高端产品,激光诱导刻蚀是毋庸置疑的更优技术方案。因此,随着TGV技术向更小孔径、更高深宽比和更高可靠性发展,激光诱导刻蚀正日益成为高端制造的主流和未来方向。

高速采集技术的关键作用
尽管激光烧蚀与激光诱导刻蚀在技术路径上截然不同,但它们共同面临着TGV激光钻孔领域几个根本性的、严峻的技术挑战。这些挑战,恰恰是传统加工控制手段难以逾越的瓶颈。
首先,是过程监测的“盲区”。TGV激光钻孔的核心物理化学变化都发生在一瞬间,传统观测方法完全无法捕捉和解析,使工艺开发与故障诊断在很大程度上依赖于“盲人摸象”式的经验推断。

基于超声辅助机械微加工技术的TGV
其次,是质量控制的“滞后性”。微裂纹、热影响区、改性不均匀这些缺陷在加工完成后往往难以通过外观检测发现,直到后续昂贵的光学检测或更后端的功能测试时才暴露,导致大量材料、工时和成本的浪费。

最后,是工艺优化的“狭窄性”。两种技术都需在激光功率、重复频率、扫描速度、脉冲重叠率等数十个参数中寻找那个既能保证高效率又能实现高质量的最优解。在没有实时过程数据反馈的情况下,寻找和维持这个最佳窗口变得异常困难且耗时。
正是这,将高速采集技术从“可选项”推向了“必选项”。它的应用从根本上改变了TGV激光钻孔这一过程的控制模式,使其从依赖经验的“盲操作”升级为基于数据的“透明化智能操控”。其核心应用场景贯穿加工前、中、后全过程:
一、实时过程监控与穿孔判定
在激光烧蚀过程中,会瞬间产生等离子体闪光。高速采集系统通过光电二极管或光谱仪,能精准捕获此闪光的强度与光谱特征。其强度可直接反映激光能量是否足以完全击穿玻璃,而光谱信息则能揭示材料气化状态。系统能据此在单个脉冲内实时判断穿孔是否完成,并对能量不足或过烧进行即时标记。

TGV技术在集成天线的应用(图片来源于网络)
而针对激光诱导刻蚀,高速光学相干断层扫描等系统能对激光在玻璃内部形成的改性区进行微米级分辨率的实时成像,直接监控改性轨迹的连续性与均匀性,确保后续蚀刻能够精准沿着预设路径进行。
二、在线质量判定与缺陷分类
针对质量控制,高速采集技术能够实现对激光打孔孔形与孔径的瞬时测量:在激光脉冲结束后,集成的高速视觉系统立即触发,对刚刚成形的微孔进行拍照。通过先进的图像处理算法,在毫秒级内完成对孔径、真圆度和位置的测量。

TGV技术在多芯片模块封装的应用(图片来源于网络)
同时,利用基于深度学习训练的AI视觉模型,系统还能够实时分析高速图像,精准识别出微裂纹、边缘崩缺、材料再沉积等典型缺陷,并自动进行分类与统计。
三、工艺闭环控制与自适应优化
基于实时采集的等离子体信号或孔形图像,高速采集系统领域通过FPGA(现场可编程门阵列)进行运算,动态调整下一个脉冲或下一个孔的激光功率、脉冲频率或焦点位置。例如,当检测到穿孔不完全时,系统可自动微调能量,确保加工一致性。

同时,基于高速采集所积累的海量过程数据(如等离子体信号、加工图像、设备参数)与最终测量结果(如孔深、粗糙度)被同步记录并分析。工程师可以精确量化工艺参数与加工结果之间的因果关系,从而快速锁定最优的工艺窗口,极大缩短研发周期。
通过这三大应用,高速采集系统将TGV钻孔这一瞬态的、隐蔽的物理化学过程转化为可量化、可分析、可控制的数字流,最终为实现高良率、高效率和高可靠性的“智造”奠定了基石。
TGV激光钻孔技术的未来发展
展望未来,随着算力成本的持续下降和算法模型的不断优化,高速采集技术必将更深地嵌入TGV产线的每个环节。它的意义将不再局限于“解决一个问题”,而是真正成为工艺优化的重要驱动力。
我们期待看到,通过这项技术,TGV激光钻孔能从一门依赖经验的“工艺”,进化成一个高度稳定、可预测、可复制的“科学流程”。这不仅意味着更高的良率和更低的成本,更重要的是,它能赋予工程师前所未有的能力,去探索更极限的工艺参数,制造出性能更强、集成度更高的芯片,最终为整个电子产业打开新的可能。